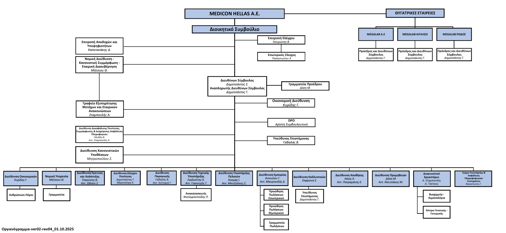
Οργανόγραμμα

Οργανόγραμμα

 

                          Βιογραφικά Σημειώματα Στελεχών                      

   

Διεύθυνση ΟικονομικώνΚυρίδης Γεώργιος
Μονάδα Εσωτερικού ΕλέγχουΠαπαντωνίου Αντώνιος
Διεύθυνση ΠαραγωγήςΓαβαλάς Βασίλειος
Διεύθυνση Έρευνας  Τσαούσης Βασίλειος
Διεύθυνση ΕμπορίαςΑντωνίου Γεώργιος
Διεύθυνση Διασφάλισης Ποιότητας  Ηλιάδη Νίκη
Διεύθυνση Κανονιστικών ΥποθέσεωνΜητροπούλου Σωτηρία
Γραφείο Εξυπηρέτησης Μετόχων και εταιρικών ΑνακοινώσεωνΣταμπουλής Ανδρέας